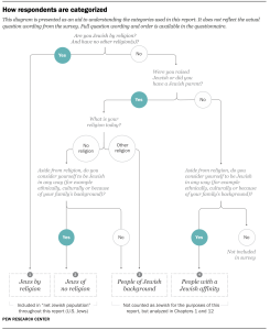
How respondents are categorized